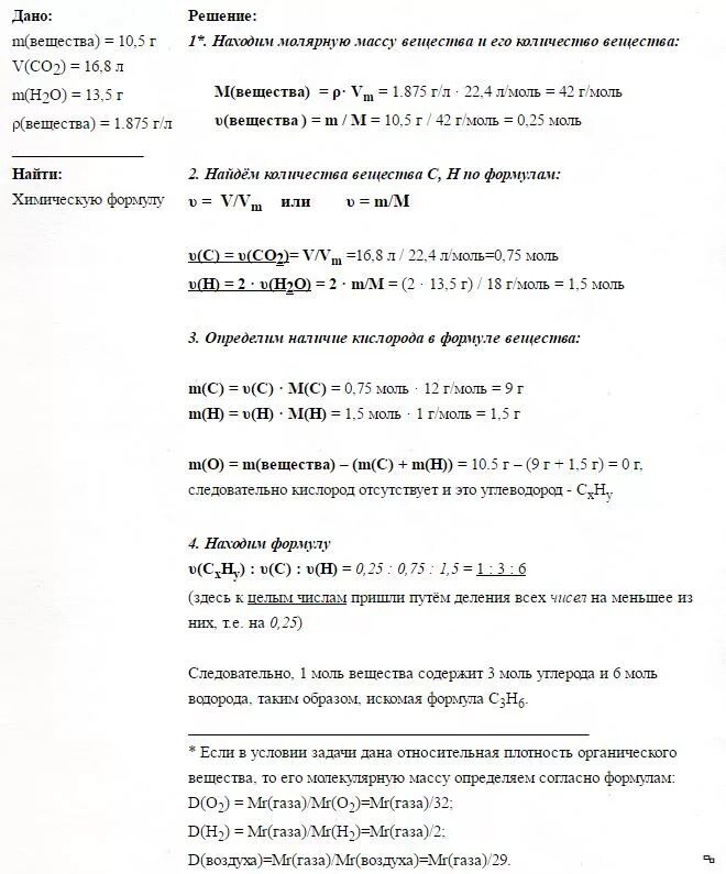
Определите молекулярную формулу вещества при сжигании