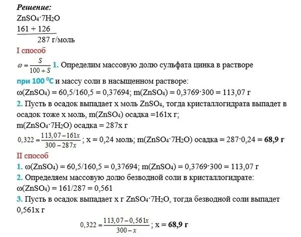
Определите массовую долю цинка в цинковом