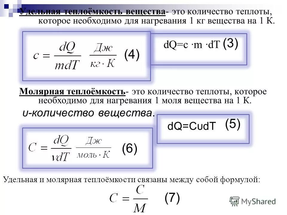
Определите количество теплоты газа