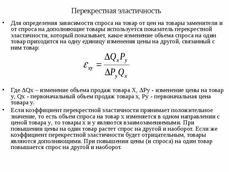
Определите коэффициент перекрестной эластичности