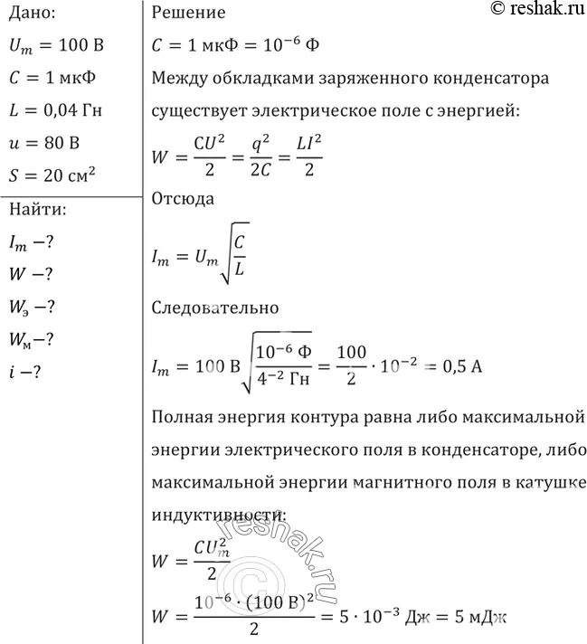
Определите индуктивность колебательного контура 0.001 мкф