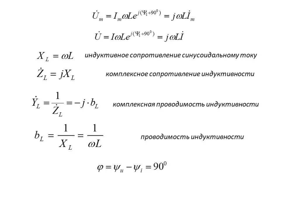
Определите индуктивное сопротивление катушки