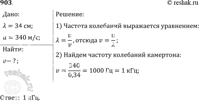
Определите длину волны с частотой 300 гц