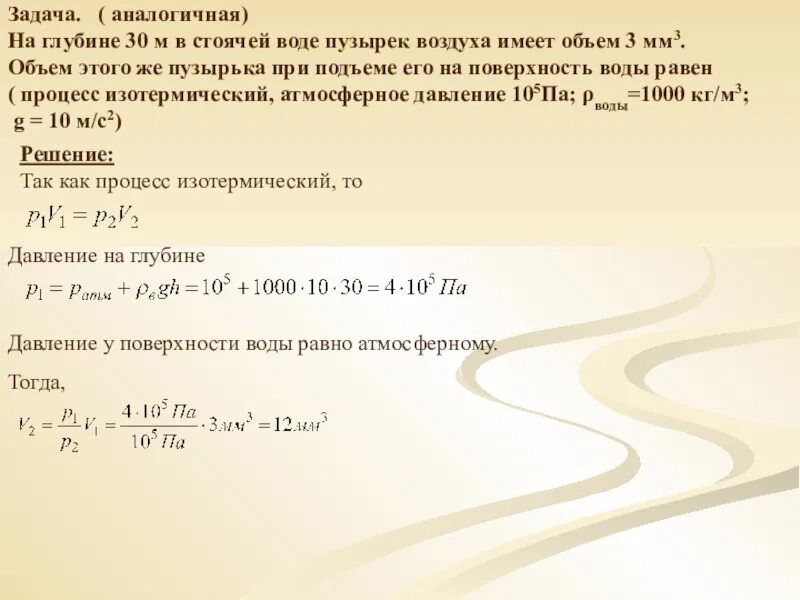
Определите длину волны излучаемой колебательным контуром