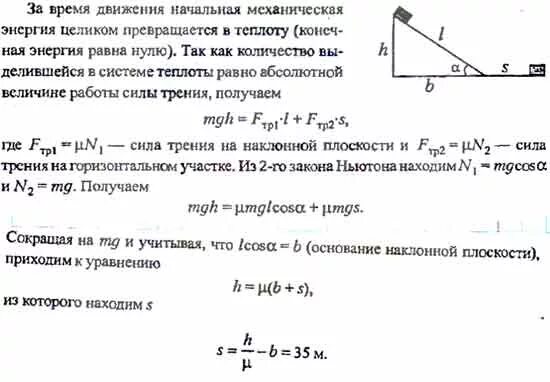
Определите длину горки