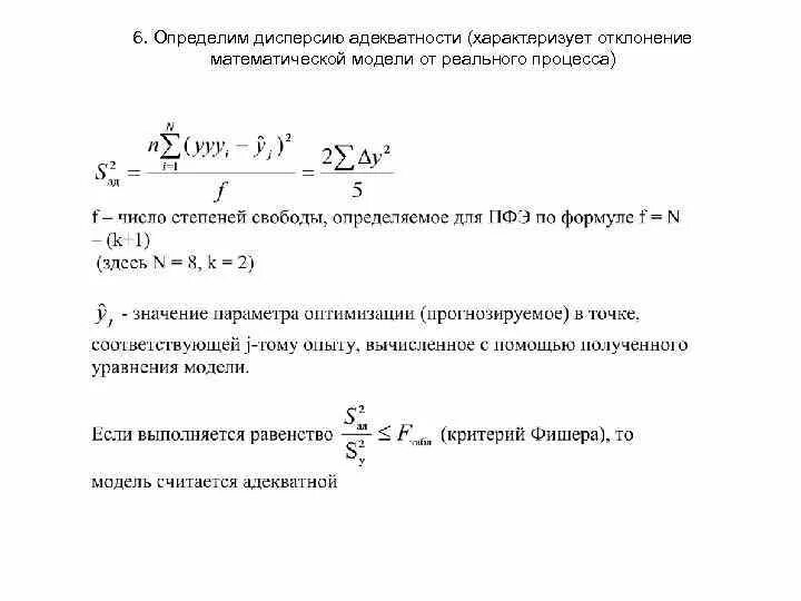
Определите дисперсию по данным