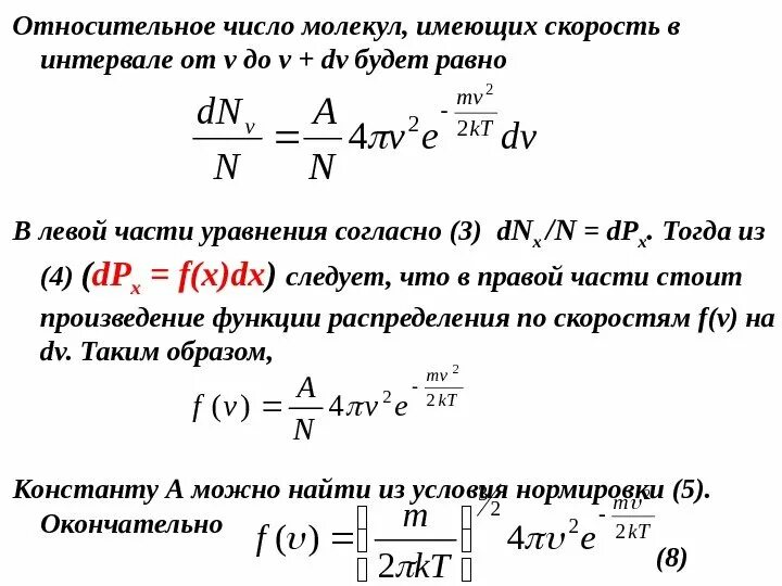
Определите число молекул газа