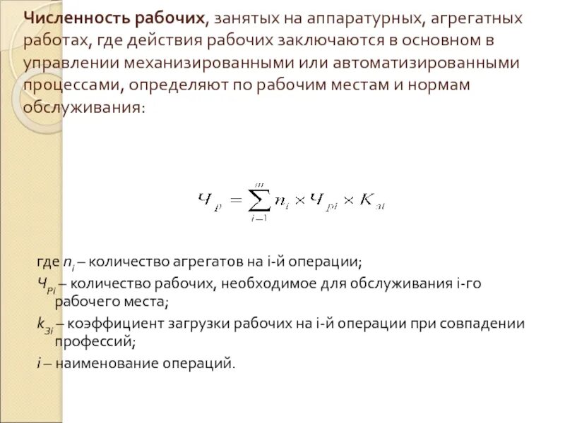
Определите численность основных рабочих