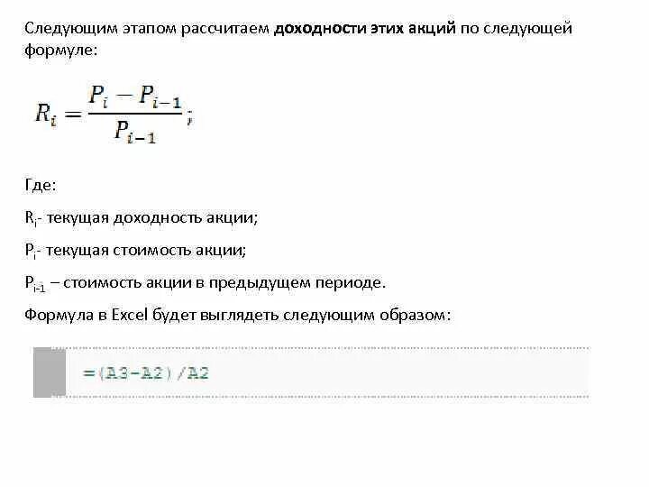
Определить текущую доходность акции