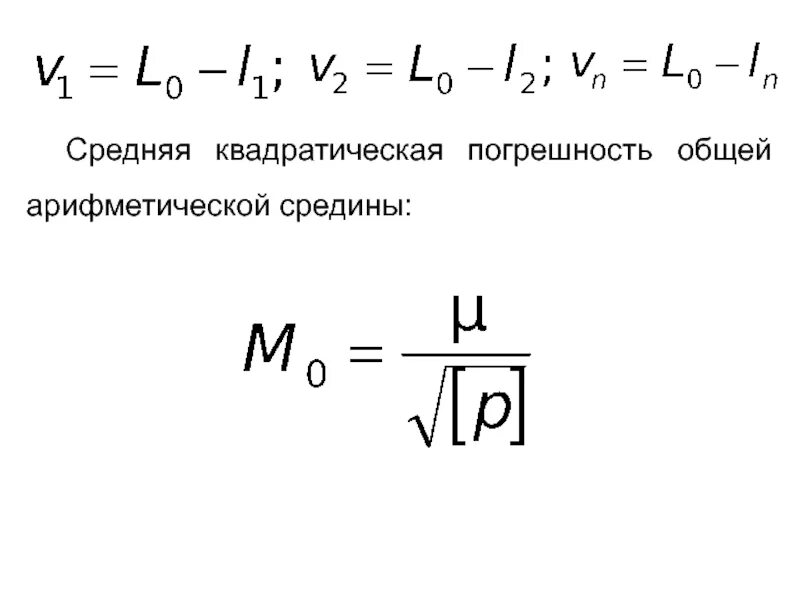
Определить среднюю квадратическую погрешность