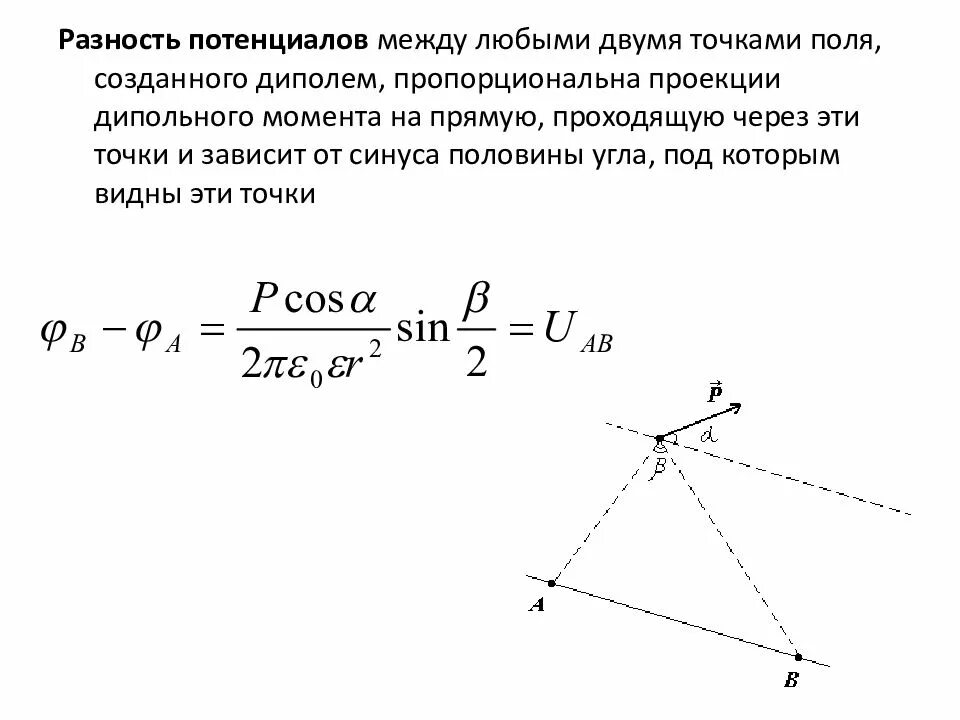
Определить разность потенциалов двух точек поля