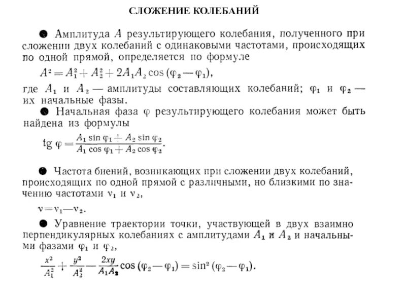
Определить начальную амплитуду и фазу колебаний