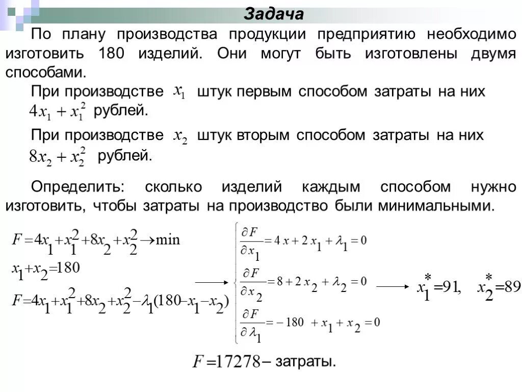
Определим что необходимо для организации