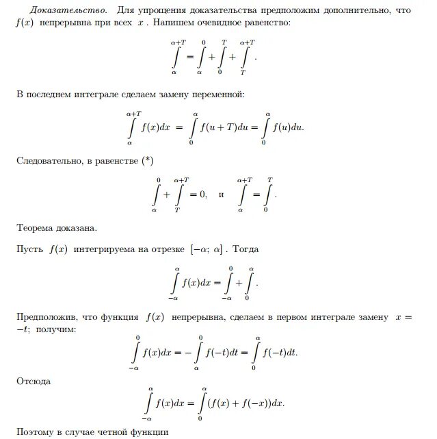
Определенный интеграл четной функции