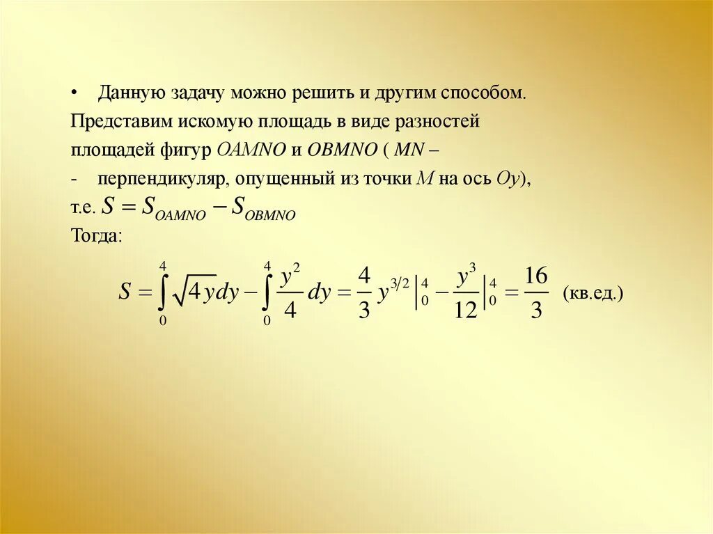
Определенных интегралов вычисление площади плоской фигуры