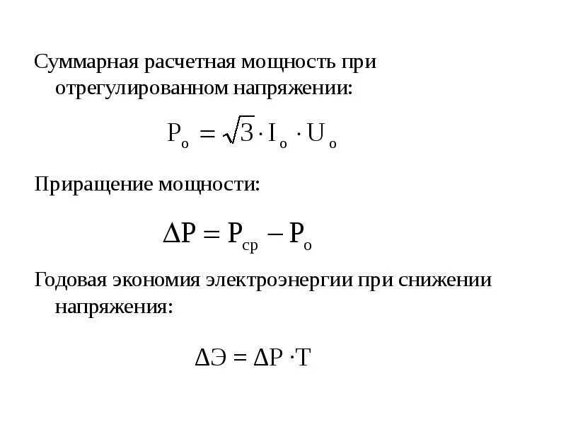
Определение установленной мощности