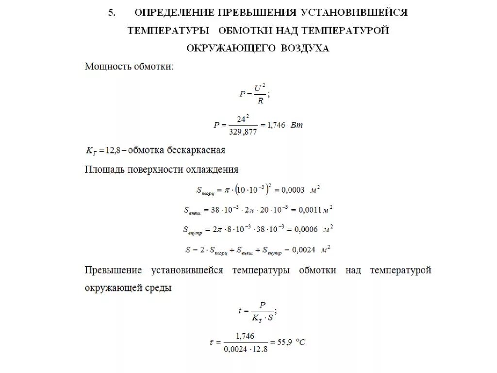
Определение установившейся температуры