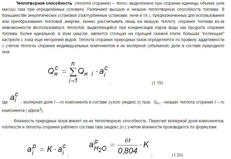
Определение теплотворной способности