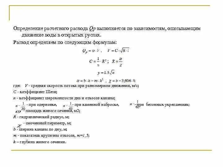
Определение расчетных расходов газа