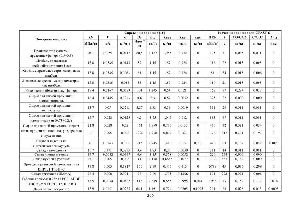
Определение пожарной нагрузки