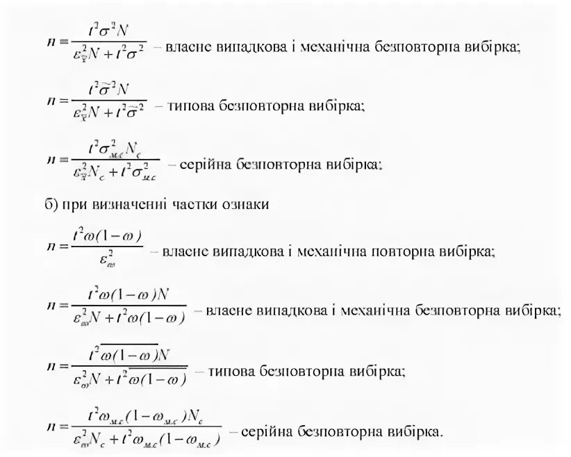
Определение необходимой численности выборки