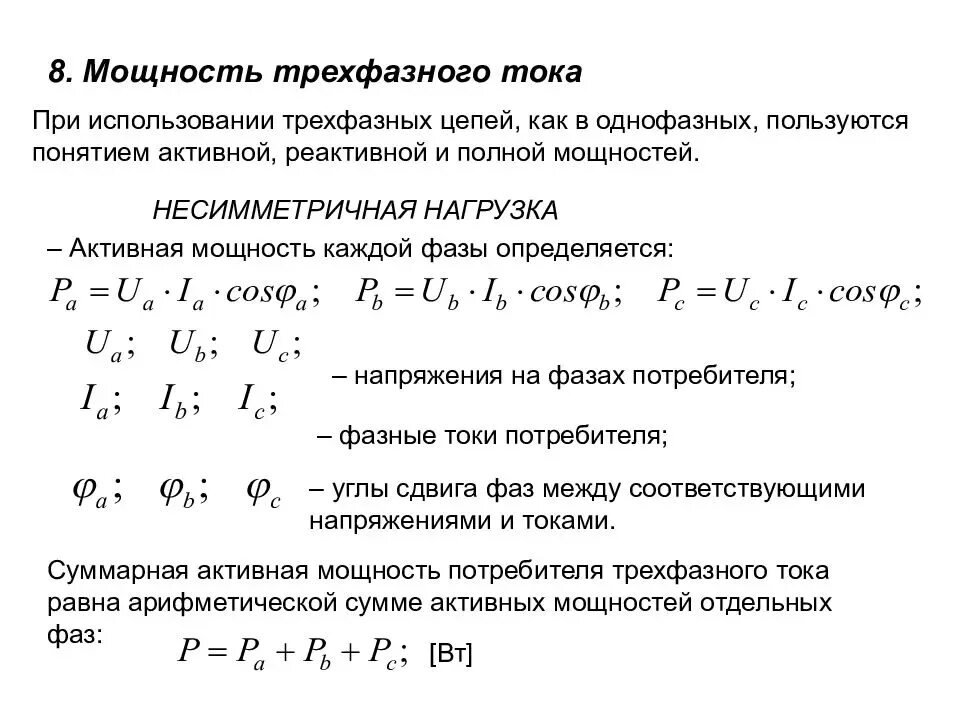
Определение мощности переменного тока