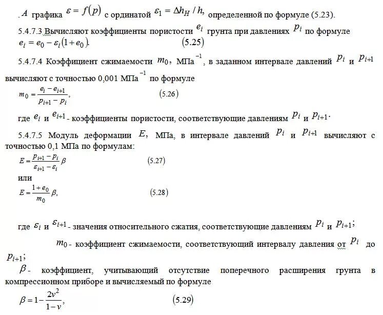
Определение модуля деформации грунтов