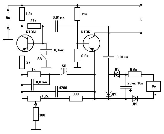
Определение короткозамкнутых витков