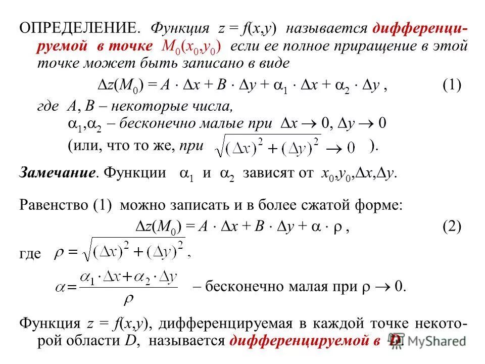
Определение функции высшая математика