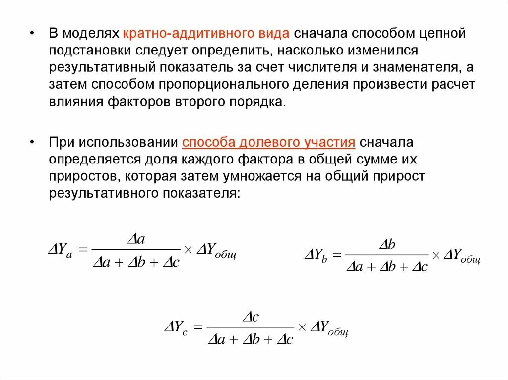
Определение факторной модели