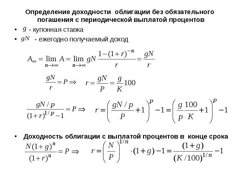
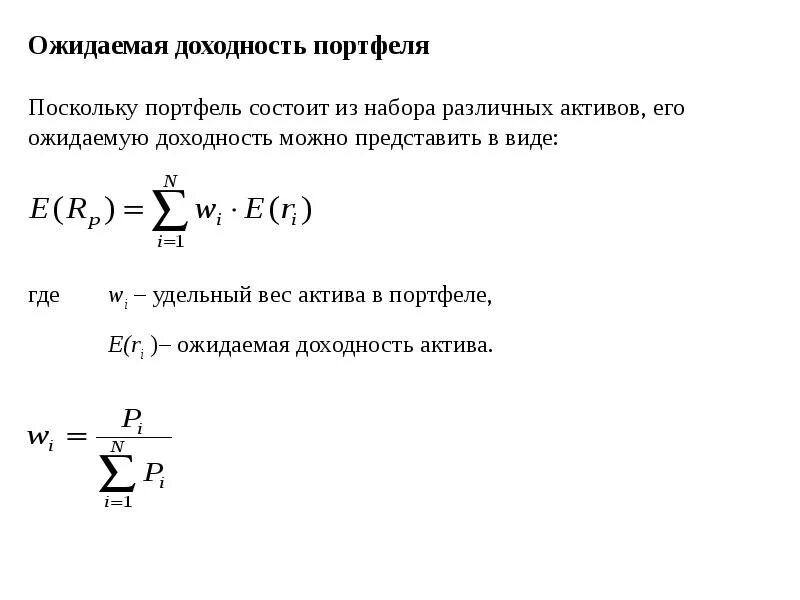
Определение доходности