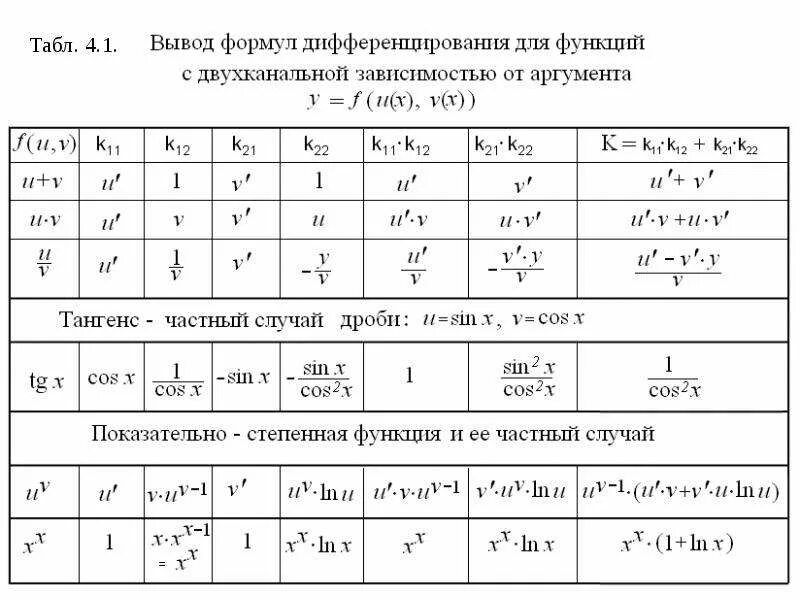
Определение дифференцирования формулы дифференцирования