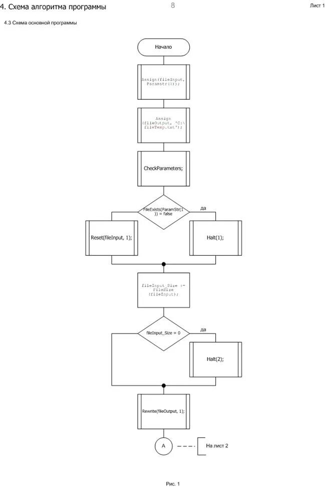
Оформление алгоритмов и программ