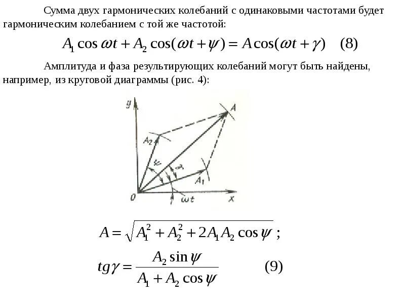
Одного направления колебания с одинаковыми