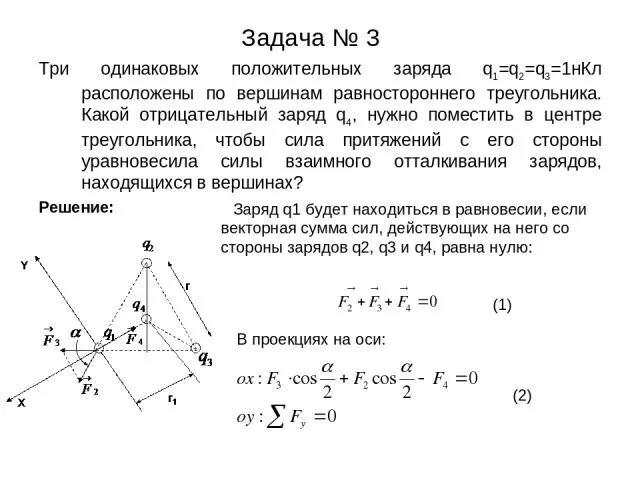
Одинаковые отрицательные заряды расположены