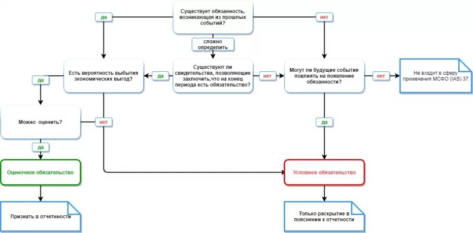
Обязательства в соответствии с мсфо