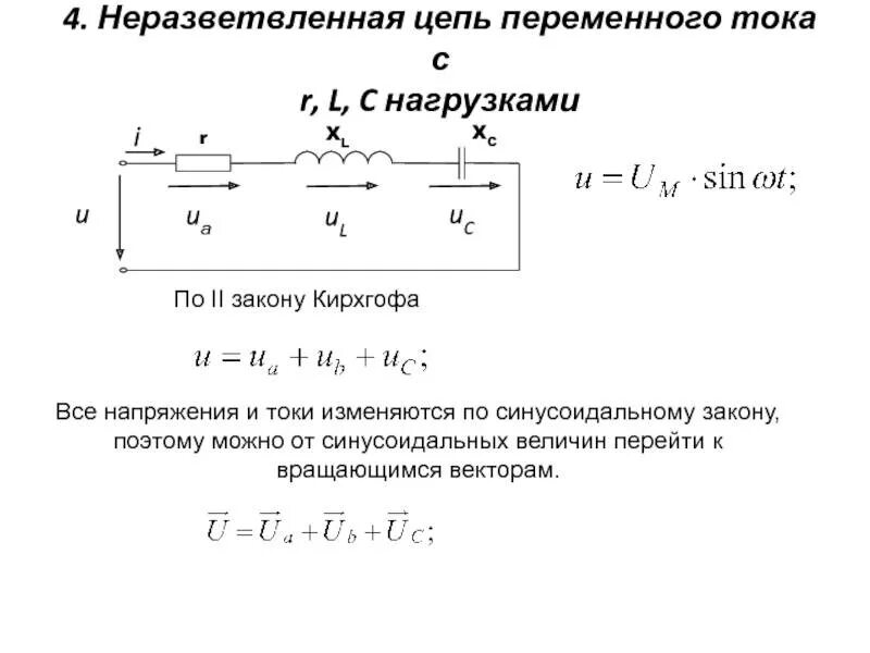
Общее сопротивление неразветвленной цепи