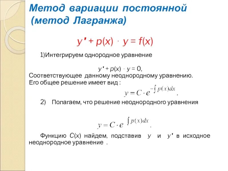
Общее решение системы неоднородных уравнений