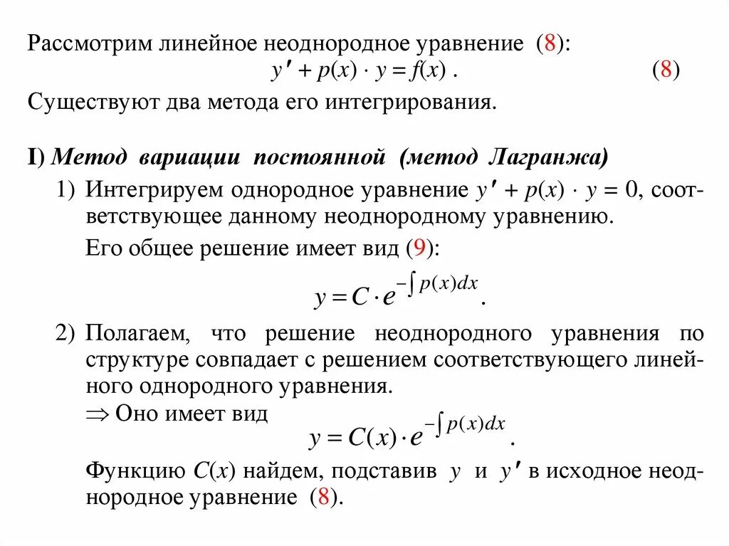
Общее решение однородного уравнения имеет вид