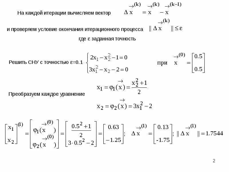
Обратные итерации