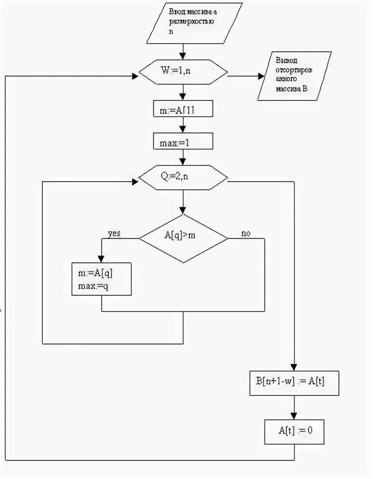
Обозначьте определение алгоритма сортировки слиянием