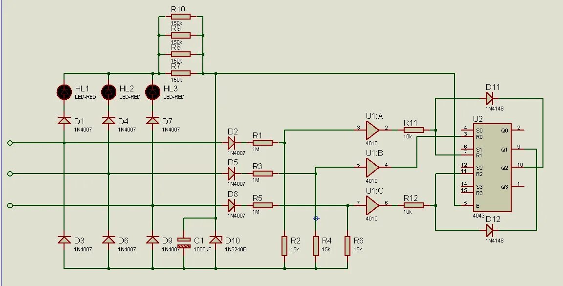
Обнаружение последовательности