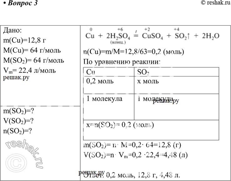
Объем выделившегося газа при реакции