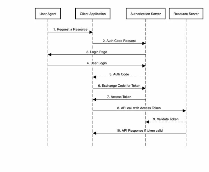
Oauth2 callback