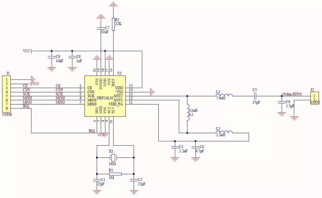
Nrf24l01 подключение