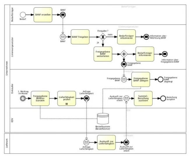
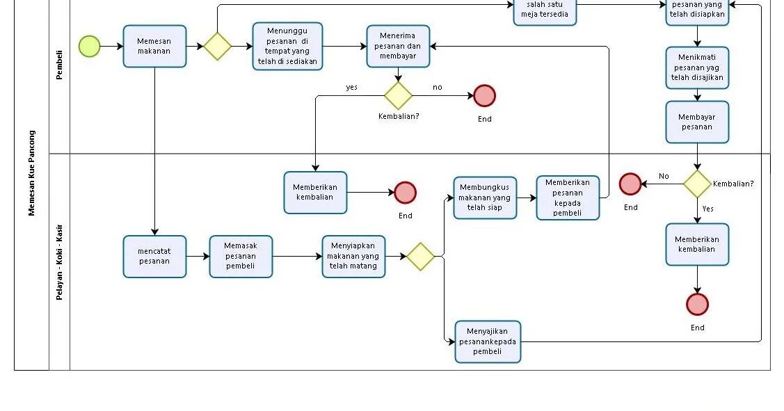
Нотаций uml bpmn