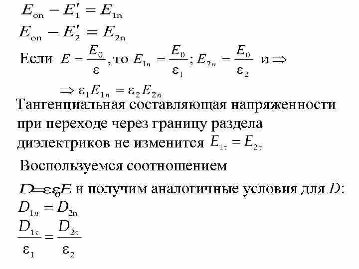
Нормальную составляющую напряженности