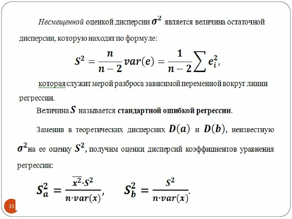
Несмещенная оценка выборочного среднего