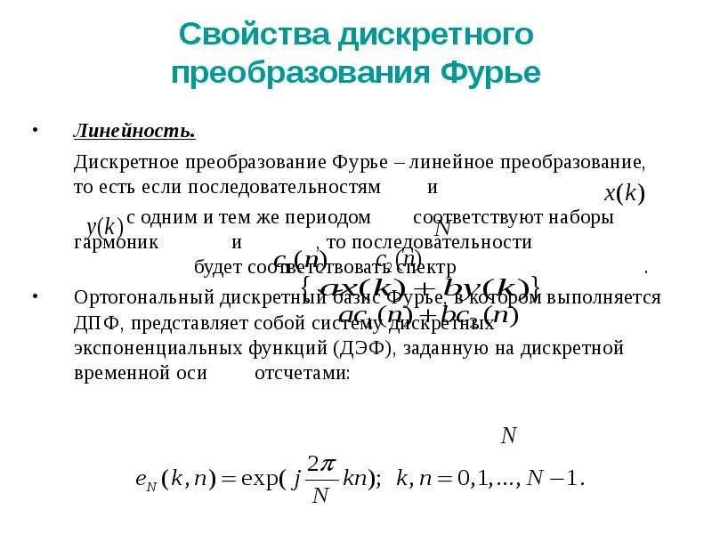
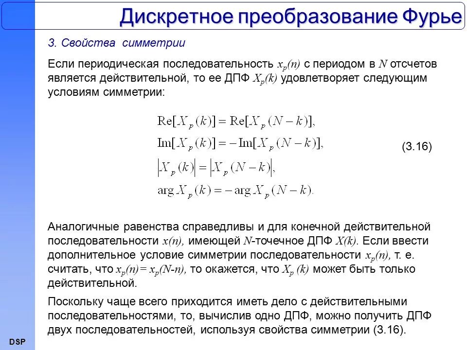
Непрерывно дискретного преобразования