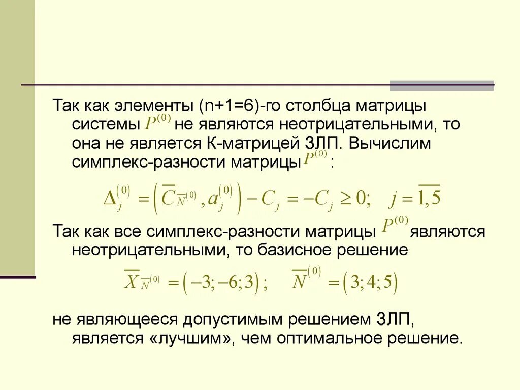
Неотрицательно определенная функция